(来源:IPO上市实务)
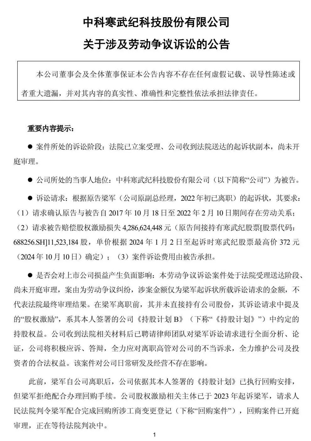
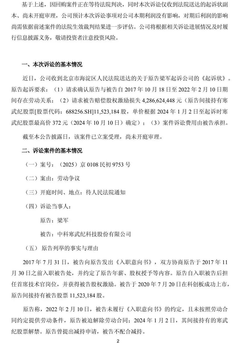
10月31日晚,中科寒武纪科技股份有限公司(688256)发布一则关于涉及劳动争议诉讼的公告,称公司收到北京市海淀区人民法院送达的起诉状,原副总经理梁军以劳动争议为由,对公司提起诉讼,要求确认劳动关系并索赔股权激励损失42.87亿元。案件已立案但尚未开庭。
梁军称,2022年2月10日,因寒武纪未履行《入职意向书》约定且未按照劳动合同约定提供劳动条件,其被迫解除劳动合同;2024年1月2日,其间接持有的1152.32万股解禁后,寒武纪却不配合减持。
因此梁军要求:(1)请求确认其与寒武纪自2017年10月18日至2022年2月10日期间存在劳动关系;(2)请求寒武纪赔偿股权激励损失4,286,624,448元(单价根据 2024 年 1月 2日至起诉时寒武纪股票最高价372元(2024年10月10日)确定);(3)案件诉讼费用由寒武纪承担。
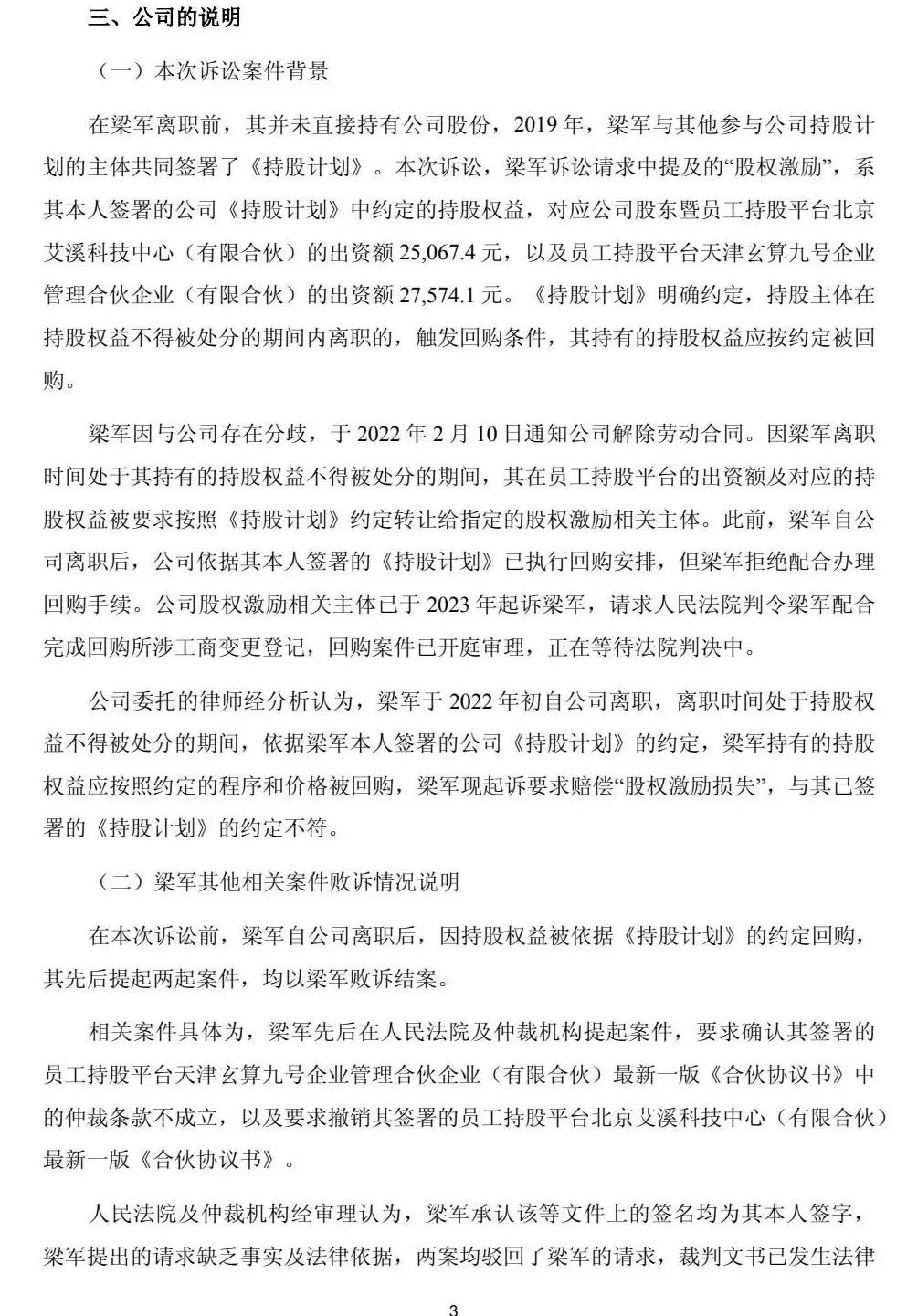
寒武纪在公告中回应称,梁军离职前未直接持有公司股份,其相关权益来自2019年签署的《持股计划》,对应北京艾溪、天津玄算两家员工持股平台的出资额,共计5.26万元。根据《持股计划》约定,持股主体在权益锁定期内离职的,触发回购条件。梁军2022年2月离职时处于锁定期,公司依约执行回购安排,但梁军拒绝配合,公司相关主体遂于2023年起诉要求其配合办理工商变更登记,该回购案件目前等待法院判决。
公告还披露,梁军此前曾就持股权益相关事项提起两起案件,均以败诉结案。仲裁机构亦认定,梁军签署《持股计划》时已了解内容并同意相关条件,应受后续文件约束。




版权声明
本文仅代表任先生博客观点,不代表任先生博客立场。
本文系作者授权任先生博客发表,未经许可,不得转载。
